| 普通会员 | 无优惠 |
| VIP | 3.00折 |
| SVIP | 0.00折 |
【sq025】全新创意营销模式/直推奖/辅导奖/见点奖/报单中心
这是一款自动秒结,自由排网的系统,全个系统就四个奖金:“推荐奖”“辅导奖”“见点奖”“报单奖”,特别的引力之处就是其中的“辅导奖”,也是本款系统中的精华所在!奖金计划如下:
一;会员资格:购买1000元产品。
二:直推奖:推广第1-2套产品,每套返利30%(300元),推广第3套产品开始,每套返利50%(500元)。
三:辅导奖:从直接推荐第3、4、5、、、、N人开始,他们所推广的前2套产品,前2个推广前2个两两倍增、无限代,都有200元。系统计划的前提,每进入一个会员,推荐奖+辅导奖=刚好是500元拨出。如进入一个会员,推荐奖拿走300元,就有200元辅导奖给上级;如推荐奖是500元,就没有辅导奖产生。举例说明如下:
(1)zs推荐1,2时,推荐奖都是300元/人,同时都有200元辅导奖给上面的人拿走了。
(2)zs推荐3时推荐奖是500元;就没有辅导奖产生。
(3)当3推荐a时3有推荐奖300元,zs有辅导奖200元;当3推荐b时,3有推荐奖300元,zs有辅导奖200元。
(4)当a推荐a1时,a有推荐奖300元,zs有辅导奖200元;当a推荐a2时,a有推荐奖300元,zs有辅导奖200元。
(5)当a1推荐a3时,a1有推荐奖300元,zs有辅导奖200元;当a1推荐a4时,a1有推荐奖300元,zs有辅导奖200元。
(6)当a3推荐a5时,a3有推荐奖300元,zs有辅导奖200元;....也就是说zs推荐的第3人以上时,下面所发展的前2人,都将有200元/人的辅导奖,永远无限代的拿下去;其它会员都是一样。
四:见点奖:享受所属网络1-10层见点8元的见点奖,1-10层相加共计2046单X8元=16368.00元。
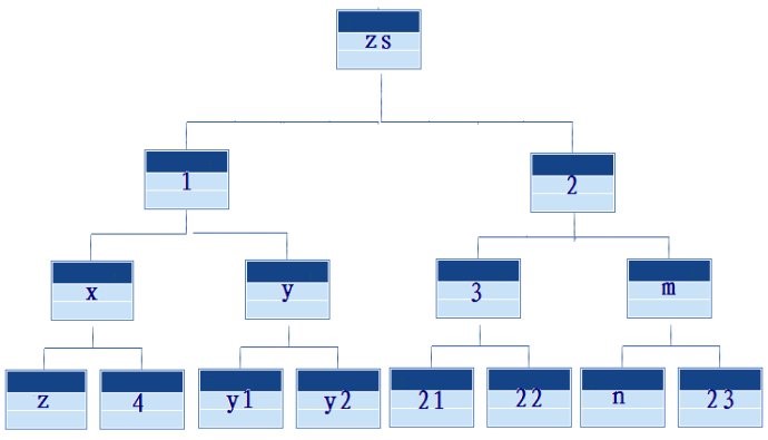
系统双轨自动公排,在自己所属网络下按会员注册先后,从左到右,从上到下自动排网。如:
第一天:zs推荐了1、2
第二天:1推荐了x、y
第三天:zs推荐了3
第四天:2推荐了m
第五天:x推荐了z
第六天:zs推荐了4
第七天:1推荐了y1、y2
第八天:2推荐了21、22、n、23
从上图可见,会员加入的早,就是没有推荐任何会员(如:会员1),由于上面会员的排点自动下落,也可以拿到下面的见点奖,如果努力去推荐,就能快速回本多赚钱;如果能力有限,只要而心等待,通过拿见点奖也远远超过自己的投入。
五:报单奖:会员可申请服务中心,一次预购10套产品,充值10000元电子货币,每报1单享受报单奖50元。
六:满100元即可申请提现,提现扣手续费5%,每日限制提现一次。
七:注册时可以在注册表单中,选择自己中意的产品套餐,价格都是1000元,公司按注册时选定的产品进行发货。
八:每个会员都有自己的推广注册链接。
--------------------------------------------------------------------------
测试地址:
前台:http://sq025.yy286.net/ (进后台直接登录或找帐号密码登录)
后台:http://sq025.yy286.net/m 帐号admin 密码ddu707
演示站不能访问,请联系18674721495(微信同号)
